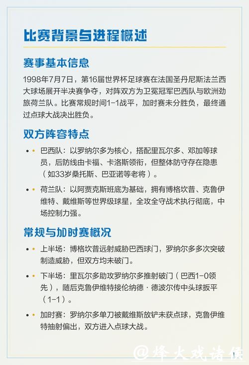
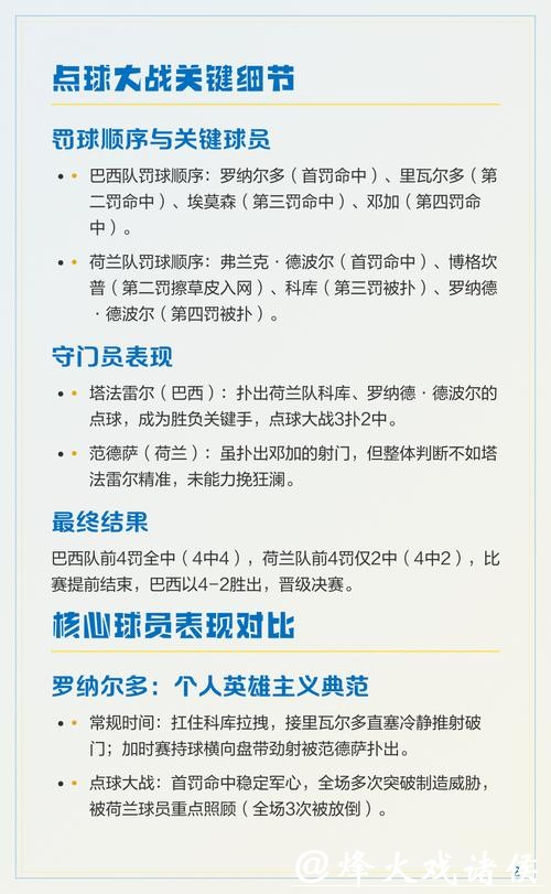
世界杯比赛预测:点球大战概率深度解析
发布时间:2026-04-27T17:30:02+08:00

世界杯比赛预测之点球大战概率深度解析

当一场世界杯淘汰赛被时间耗尽仍难分胜负时,点球大战就像一枚抛向夜空的硬币,牵动着数亿球迷的神经。很多人认为点球就是“运气决定一切”,但从概率和博弈的角度看,这种生死对决远比表面复杂。理解点球大战的数学逻辑与心理暗战,不仅能帮助我们在世界杯比赛预测中更冷静地判断结果,还能重新审视足球这项运动本身的偶然与必然。

在世界杯历史上,点球大战出现频率并不低,尤其从淘汰赛扩军后,加时赛后进入点球已是常态化情形。要分析“点球大战概率”,首先要弄清两个层面的问题:一是球队进入点球大战的概率,二是在点球大战中取胜的概率。前者与球队风格、防守强度、教练战术倾向密切相关,后者则更多取决于点球手成功率、门将的扑救能力,以及高压环境下的心理承受力。

世界杯比赛预测:点球大战概率深度解析

从统计视角看,顶级职业球员的单点球命中率普遍在七成到九成之间,世界杯这种极端紧张的环境往往会把这个数字拉低。假设某队每一脚点球的成功率接近0.75,而对手是0.7,那么在五轮常规点球内,这个微小差距叠加后的整体获胜概率就会产生明显偏移。通过二项分布建模,可以发现即便是0.05的单点球成功率差距,在多轮累积后,会让一方最终晋级概率明显高于五五开。所以在做比赛结果预测时,绝不能简单认为点球大战完全随机。

世界杯比赛预测:点球大战概率深度解析

但概率模型并不能脱离情境孤立运算。世界杯点球大战中,顺序安排具有重要影响:通常由教练指定出至少五名主罚队员,如何在前两点就派出心理素质最稳定、主罚成功率最高的球员,是一项带有博弈色彩的决策。许多研究显示,先罚一方拥有略高的晋级概率,一般在52%到60%区间波动,这与抢得心理先手、得分后给对方施压有直接关系。当我们预判一场比赛是否在点球中更有胜算,不仅要看单个球员的点球命中率,也要关注球队整体的点球仪式设计与顺序策略。

以某届世界杯中的典型案例为例,有支传统强队在淘汰赛阶段连吞点球之苦,被媒体贴上“点球恐惧”的标签。仔细拆解可以发现,该队在常规时间和加时中控球率、射门次数均占优势,但主力前锋在俱乐部点球命中率偏低,主帅却依然安排其在点球大战中承担第一罚和关键第五罚,结果两次罚失导致出局。这里的关键不在于运气,而是忽视了概率与心理组合的客观规律:处于巨大压力下的球员,相当于把个人成功率从理论值进一步削弱。换言之,如果一名球员联赛点球命中率只是70%,在世界杯点球大战的极端情境下,他的真实成功率很可能跌到六成甚至更低,这会严重左右最终的晋级概率。

与此门将是点球大战中的“隐藏变量”。在很多预测模型中,如果仅用联赛的平均扑救率来估计门将在世界杯中的表现,会显得相当粗糙。高水平门将对对手主罚习惯的研究、对跑动节奏的判断乃至对心理弱点的拿捏,都会让他的扑救概率产生非线性变化。有研究通过记录世界杯多届赛事的点球数据发现,一些被称为“点球专家”的门将,其点球扑救率接近或超过25%,这意味着对手每四脚点球至少会被扑出一球,足以大幅改变系列点球的总体概率格局。因此在进行世界杯比赛预测时,合理地将门将的历史点球表现纳入模型,是提升预测准确度的关键步骤之一。

世界杯比赛预测:点球大战概率深度解析

除了个体能力与历史数据,心理学因素也是点球大战无法忽视的维度。所谓“压力惩罚效应”说明,当一支球队在点球大战中比分落后时,同队后续球员的罚失概率显著提高。对预测者而言,这意味着在动态观看点球大战时,不能拘泥于静态的“前五轮成功率”计算,而应实时更新对每一轮点球成功率的估计:比分被追平之后,一些原本承受巨大压力的球员成功率也会回调,而在“赛点点球”前踏入点球点的球员,其成功率往往会遭受隐性折扣。

世界杯比赛预测:点球大战概率深度解析

从更宏观的层面看,世界杯赛事中“进入点球大战”的概率也可通过球队风格来估计。防守反击型球队容易将比分拖入僵局,其在常规时间和加时阶段进球的预期值往往较低,进而抬高了打到点球的可能。相反,高强度压迫和前场多点攻击的球队,即便面对硬仗,也有较大几率在120分钟内解决问题。通过统计近几届世界杯淘汰赛中不同球队风格与最终是否进入点球大战的相关性,可以初步判断某场对决来到点球大战的先验概率,再叠加点球层面的胜负概率,最终形成更完整的比赛预测框架。

在实际应用中,大多数专业分析师会构建分层模型:先用球队实力、攻防效率、历史交锋、伤病情况等数据估计90分钟胜平负概率和加时进球概率;再将无法分出胜负的情形分配到点球大战,并在这一层引入点球命中率、门将扑救率、历史心理包袱等变量。这样的多层模型,看似复杂,却能在世界杯比赛预测中显著降低对“纯运气”的依赖。值得强调的是,再精细的概率模型也无法“预测单场点球大战的必然结果”,它给出的只是一个接近真实世界的概率分布,而非确定性答案。

在球迷的日常讨论中,“点球大战就是彩票”是一句常被引用的总结,但从概率与博弈论的视角看,点球更像是一个规则明确、数据可循、同时深受人性影响的复杂系统。越是理解其中的数学与心理逻辑,就越能接受这样的事实点球大战既非完全随机也非完全可控,而世界杯比赛预测的精髓,恰恰是在这两者之间找到平衡:既尊重偶然性,又不放弃从数据和规律中挖掘确定性的努力。